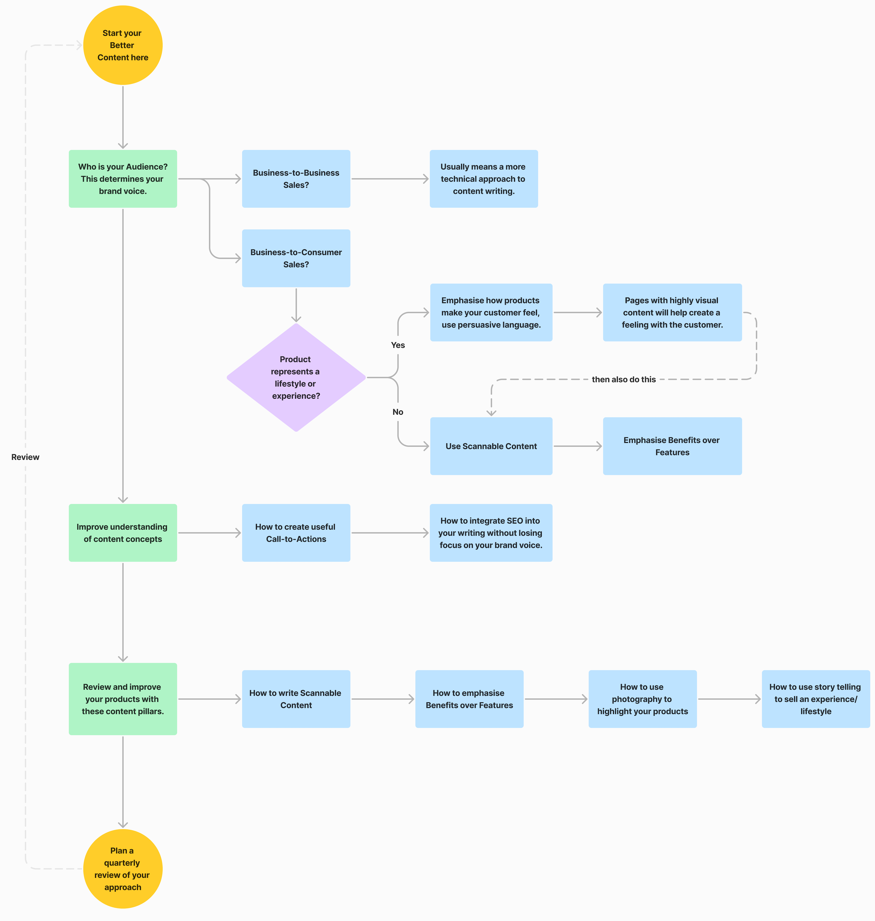
Introducing the "Better Content Workflow" – your roadmap to creating content that converts visitors into loyal customers.
It doesn't matter if you're just starting out or looking to refine your skills, this workflow gives a clear overview of important steps to go through to get better at writing compelling copy for your e-commerce shop.
It navigates you through understanding your audience, presenting your products effectively, and creating content that not only ranks well in search engines but makes your customers feel understood.
Embrace this workflow to increase your e-commerce experience and communicate with impact.

For more details regarding each of the workflow steps find links to more detailed posts below.
- Determine if your audience is B2B (Business-to-Business) or B2C (Business-to-Consumer).
- Customise the tone of content accordingly; more technical for B2B, more relatable for B2C.
Product Presentation:
- If the product represents a lifestyle or experience, leverage storytelling and high-impact visuals.
- If not, focus on scannable content that's straightforward and easy to digest.
Content Focus:
- Emphasise the benefits of the products over their features.
- Use persuasive language to engage your customers.
- Develop scannable content with headers, bullet points, and short paragraphs.
- Use photography to highlight product features and appeal visually.
- Employ story telling to sell products as part of an experience or lifestyle.
Calls to Action (CTAs): Create clear, compelling CTAs that guide users to the next step.
Integrate SEO strategically to maintain brand voice and enhance visibility.
Regularly review and refine your approach for effectiveness.